我要收藏
公共资源调用站点
文章分享
玉林市市直机关幼儿园
2025年秋季学期招生简章
一、指导思想
根据《广西壮族自治区教育厅关于做好2025年秋季学期全区幼儿园招生工作的通知》(桂教基教〔2025〕13号)、《玉林市教育局关于做好2025年秋季学期全市幼儿园招生工作的通知》(玉市教函〔2025〕87号)、玉林市教育局《2025年秋季学期玉林市城区公办幼儿园招生工作方案》(玉市教函〔2025〕94号)文件精神,按照规模适度、就近入园、方便群众的原则,实行网上报名招生,确保招生工作公开、安全、平稳、规范地开展。
二、园所简介
玉林市市直机关幼儿园创办于1979年,是玉林市机关事务管理局主管、市教育局业务指导的一所全日制公办幼儿园,法定代表人为黄粹燕同志。
园址位于环境优美、交通便捷的市委市政府旧大院内(玉州区人民东路449号),占地面积5200多平方米,建筑面积2400多平方米,运动场地面积2800多平方米。目前设有大、中、小共9个教学班,在园幼儿300多人。园所秉承“一切为了孩子,为了孩子的一切”的办园宗旨,坚持“用爱养育,用心教育”的办园理念,深化教育改革,扎实稳步做好保教工作。
三、招生对象
年满3周岁(截至2025年8月31日,含当日),户籍在玉林城区或符合政策照顾条件,身体健康、能正常参加集体活动的适龄幼儿。
四、招生计划
招收小班幼儿75名。
五、录取办法
(一)经核实,网上报名我园的适龄幼儿人数小于或等于招生计划数,可直接确定为我园拟录取对象。
(二)经核实,网上报名我园的适龄幼儿人数大于招生计划数,则根据我园招生计划数,在同等条件下,对烈士子女、符合条件的现役军人子女、公安英模和因公牺牲伤残警察子女、玉林市引进高层次人才子女及其他各类优录对象等,根据有关教育优待政策优先安排就读。
六、收费标准
收费标准依据《玉林市发展和改革委员会、玉林市财政局、玉林市教育局关于调整玉林市本级及市辖区公办幼儿园教育保育费收费标准有关问题的通知》(玉发改价格〔2021〕17号)文件精神,我园的收费标准为:
(一)保育教育费
350元/人/月,每学期以5个月计算,保育教育费合计1750元/人/学期。
(二)伙食费
16元/人/天(依物价实际上下浮动)。
七、招生程序
(一)网上报名
1.网上报名时间:2025年6月14日8:00~15日24:00。
2.报名办法:为方便群众,我园采取网上报名。落实“每名幼儿只报一所幼儿园”的原则,每名适龄幼儿仅限选择1所城区公办幼儿园报名,每名幼儿的身份证号码只能使用报名1次,截至报名后则无法改报其他城区公办幼儿园。适龄幼儿法定监护人选择我园后,请按照以下办法登录对应网上报名端口进行报名。
3.报名流程:家长可在网上报名时段内登陆玉林市教育局网站(网址:http://edu.yulin.gov.cn/),点击“玉林市城区义务教育(幼儿园)招生管理平台”进入系统,或直接输入网址:http://ylzs--yledu--net--cn-a137093e2e.zipv6.gxzf.gov.cn/;也可手机扫描二维码进入网上报名系统,选择玉林市市直机关幼儿园报名。

进入系统(http://ylzs--yledu--net--cn-a137093e2e.zipv6.gxzf.gov.cn/)→注册用户→点击“(公办)幼儿园报名”→选择就读幼儿园→填写基本信息→上传佐证材料→提交,完成报名。
具体操作步骤如下:
第一步:首先点击“注册”进行幼儿账户注册(注册账号为幼儿的身份证号码,户名为幼儿姓名)。
第二步:点击“(公办)幼儿园报名”,选择玉林市市直机关幼儿园(每位幼儿只能选择一个园所,不能重复报名)。
第三步:如实填写幼儿及家长的基本信息。
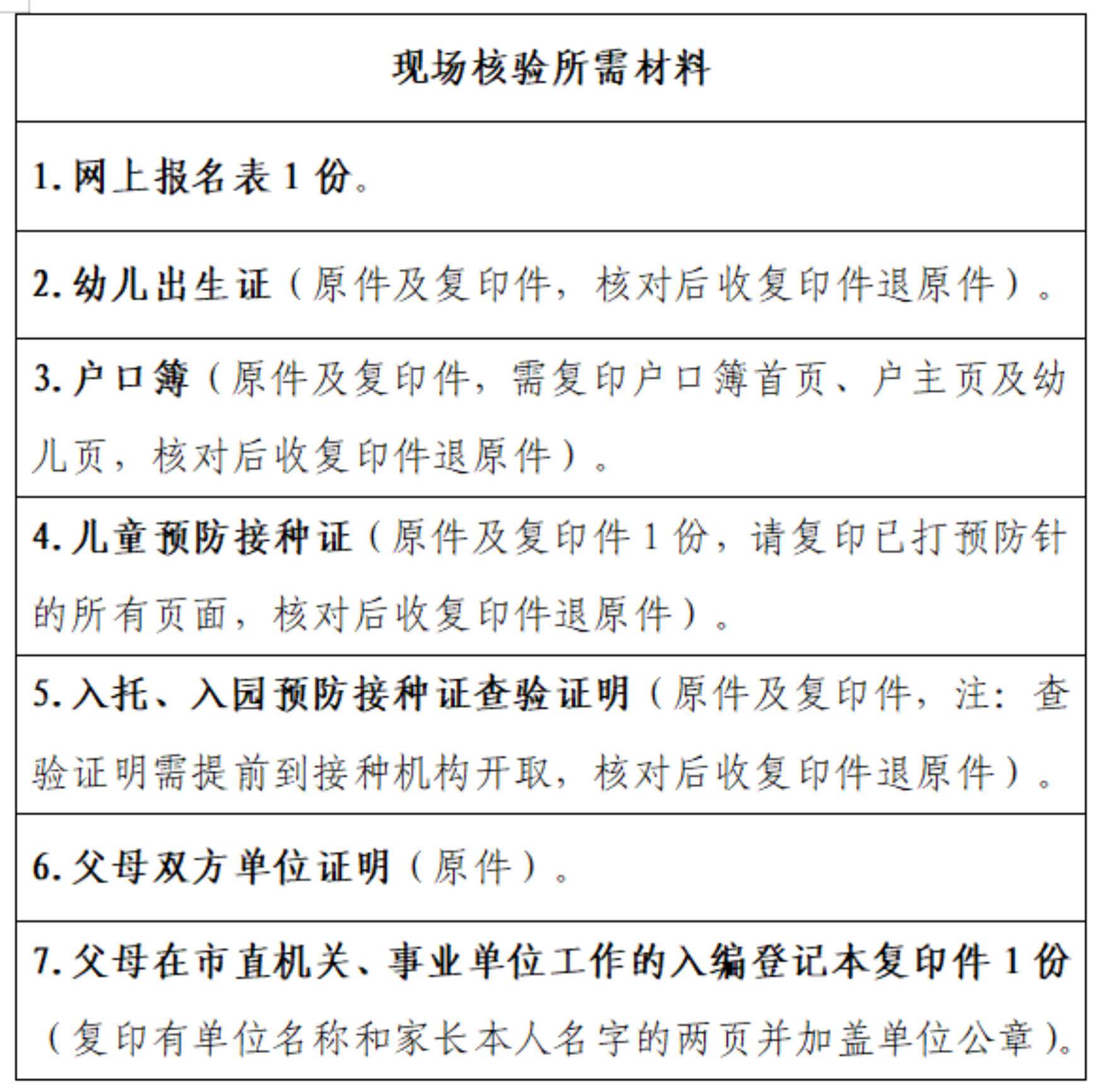
第四步:上传佐证材料:出生证明、户口簿 (户主页、监护人、儿童所在页)、玉林市儿童入托入学预防接种证查验证明、父母工作单位证明等材料。
第五步:提交报名信息完成报名程序。
4.如幼儿法定监护人无法完成网上报名的,可在2025年6月14日、15日的8:00~12:00、15:00~18:00到我园咨询报名。
(二)网上查询初审结果
幼儿园将在网上公布初审结果,请幼儿法定监护人于2025年6月21日(周六)登录“报名系统”查询初审结果(初审通过后自行打印网上报名表)。
(三)现场核验材料
通过初审的幼儿法定监护人于2025年 6月23日(周一)(8:30~11:30,15:00~17:30)携带原件材料、复印件,到幼儿园进行现场材料验证。

(四)网上查询复审结果
请幼儿法定监护人于2025年6月26日(周四)8:00-24:00登录“报名系统”查询复审结果,通过复审的,请幼儿法定监护人于2025年6月28日(周六)8:00带幼儿到玉林市妇幼保健院自费参加入园前体检(需空腹)。
注:不另行电话通知,如不按时不按要求进行体检则视为放弃入园名额,家长擅自带走体检表也视为放弃名额。
(五)网上查询录取结果
请幼儿法定监护人于2025年7月1日(周二)8:00~24:00登录“报名系统”查询录取结果。
(六)办理录取手续
获录取的幼儿的法定监护人于2025年7月2日(周三)8:30~11:30到我园领取“入园录取通知书”并办理相关入园手续。
温馨提示:凡未按时到园办理录取相关手续的,视为幼儿法定监护人主动放弃学位,我园不再保留其学位。
八、温馨提示
(一)本次招生不排顺序,不以报名先后为录取条件。
(二)适龄幼儿法定监护人如有提交虚假材料等弄虚作假行为的,一经发现,取消录取资格。
(三)现场咨询、核验材料、办理录取手续,每个家庭仅限1名法定监护人入园。
(四)招生咨询电话:0775—2821373(工作日内9:00~12:00;15:00~17:30)。
(五)园址:玉州区人民东路449号(市委市政府旧大院内)。
附件:玉林市市直机关幼儿园2025年秋季学期招生流程图
玉林市市直机关幼儿园
2025年6月6日
关联文件: